9月2日消息,京东京麦商家中心发布2022年京东开放平台推荐流量管理公告。
据了解,推荐流量覆盖了用户浏览、加购、下单全流程。包含首页为你推荐、商详页为你推荐、购物车为你推荐、我的为你推荐及支付成功为你推荐。推荐展现形式包含商品、店铺、短视频及好物集市等多种形式。

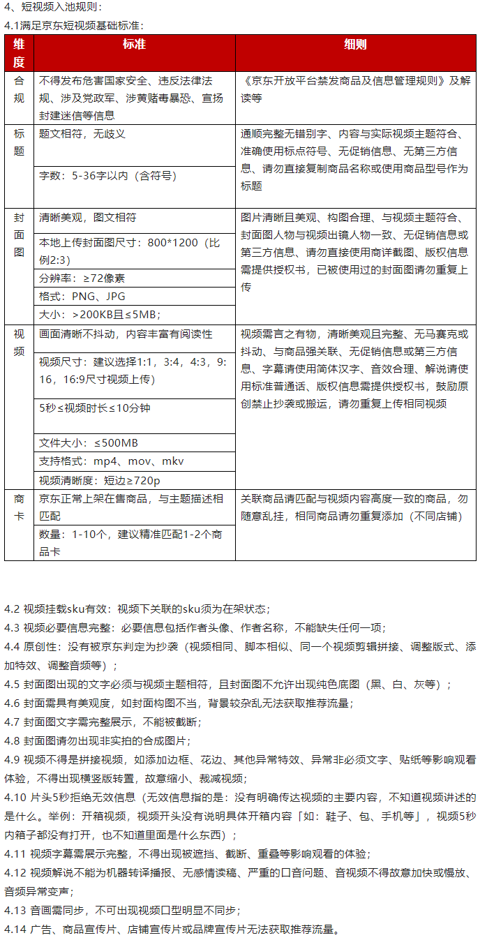
(图源:京麦商家中心微信公众号,下同)
公告显示,对于违反网络生态内容安全相关法规规定、《京东开放平台禁发商品及信息管理规范》等规则的违规有害图片、信息的,一旦发现,禁止进入推荐场景。
为了保障推荐给用户的商品、店铺素材、短视频的质量,京东建立在首页为你推荐的入池规则,对于不满足入池规则的素材将失去在首页为你推荐曝光机会。该规则针对入驻京东开放平台JD.COM的所有SOP模式商家,商品所属店铺的店铺星级≥3星。
在商品图片要求方面:商品图片的营销区域面积占比不超过1/3(营销区域:除商品主体外出现的任何文字促销,卖点,logo及设计元素)。
同时,京东也发布店铺素材入池规则、短视频入池规则。
店铺素材方面,店铺需上传店铺logo,便于前端展示,商家可在京东智铺-店铺装修-装修工作台,或者京东商城中商家后台设置。
京东短视频基础标准方面:标题要求题文相符无歧义,字数在5-36字以内(含符号);视频要求画面清晰不抖动,内容丰富有阅读性,尺寸建议选择1:1、3:4、4:3、9:16、16:9,时长在5秒-10分钟,文件≤500MB,支持mp4、mov、mkv格式,短边≥720p;商卡要求为京东正常上架在售商品,与主题描述相匹配,数量为1-10个,建议精准匹配1-2个商品卡。

此外,在推荐排序规则方面,京东表示,各类素材排序时在参考用户偏好的基础上,还会关注商品排序规则和店铺排序规则,主要参考下列维度,每个维度由释义中的细分因子综合评估,包括流量表现、用户反馈、服务表现、活动参与,同时还需要注意类目错挂和虚假交易行为。
若商家想要查询商品、店铺、短视频能否入池,可使用商家后台-成长中心页面内有推荐场的首页入池诊断功能,该功能预计于今年9月初上线。首页推荐场入池规则中商品图片-营销区域面积将于10月21日生效;其他规则将于9月22日生效。

声明:
- 该内容为作者独立观点,不代表电商报观点或立场,文章为作者本人上传,版权归原作者所有,未经允许不得转载。
- 电商号平台仅提供信息存储服务,如发现文章、图片等侵权行为,侵权责任由作者本人承担。
- 如对本稿件有异议或投诉,请联系:115233966@qq.com



